江启航尤记得,“港车北上启动礼”当天,他开着一辆军绿色的古董越野车,载着刚刚考完试的小儿子,驾车驶上港珠澳大桥,开启三天两夜短途旅行。
“那天气温32℃,下着雨,我开着窗,水汽飘进来,分不清身上是雨水还是汗水。”江启航笑着回忆道,这是一趟快乐又特别的经历——身为香港越野车协会创会会长,他先到珠海的赛车场玩了一圈,又打卡了位于佛山的广东越野车俱乐部;更重要的是,以后他随时可以约上三五好友,开着自己的爱车来广东,去想去的地方。
香港越野车协会创会会长江启航(左)带着儿子,开上心爱的越野车,在“港车北上”实施首日从香港前往珠海。
香港白领Zoey数了一下,今年她已有9个周末是跨境到深圳过的。“我们从网上被‘种草’了不少网红品牌店,我和朋友都喜欢来尝鲜、打卡。”她还把自己在深圳“特种兵式旅游”时发现的美食,分享到小红书等社交平台。
两年前,“80年后”香港设计师邓卓越举家迁往深圳。“‘北上’是香港设计行业发展的新机遇,我们可以在这里发挥想象力、创造力。”

自今年1月8日内地与香港恢复首阶段通关以来,两地的交往更加密切、频繁,大湾区“1小时生活圈”加速融合。截至6月29日,深圳边检总站共查验出入境人员6234.7万人次,同比去年增长3150%。
国家“十四五”规划纲要中明确提出,要加强内地与港澳各领域交流合作,完善便利港澳居民在内地发展和生活居住的政策措施;便利港澳青年到大湾区内地城市就学就业创业。
“‘1小时生活圈’提速发展,对于加快实现《粤港澳大湾区发展规划纲要》中提出的建设‘宜居宜业宜游的优质生活圈’定位有重要现实意义,也为港澳青年在内地创新创业创造了更为便利的条件,有利于激发大湾区的内生发展活力和经济增长潜力。”广东外语外贸大学粤港澳大湾区研究院副院长杨永聪表示。
“生活圈”再提速
——香港年轻人周末来深圳“特种兵式旅游”
从香港西九龙站搭乘广深港高铁,最快14分钟就能抵达邻近的深圳。走出高铁站,Zoey熟练地坐上了出租车,直奔位于福田区的“One Avenue·卓悦中心”。
今年以来,Zoey已经九次“北上”,跨境到深圳过周末。疫情以前,她也曾到深圳观光;今年两地恢复全面通关后,重回深圳的她发现:交通更便利了,商圈选择更多了,餐饮娱乐品牌更丰富了。
这里吸引了越来越多像她一样的港澳年轻人,而且大家来得更频繁了。“(粤港两地)恢复通关后,我身边超过六成的年轻朋友都喜欢到深圳、珠海等大湾区内地城市游玩,这边餐饮不仅选择多、性价比高,而且装潢精美、有特色,很适合打卡拍照。”她说。
位于深圳福田区的“One Avenue·卓悦中心”商圈是港澳消费者“北上”常去的目的地之一,每到周末人潮涌动。
香港入境事务处数据显示,以罗湖、福田、莲塘、皇岗、文锦渡、深圳湾等深圳六大口岸为统计口径,自2月6日内地与香港全面恢复通关以来,香港居民的入境总数超1800万人次。
喝上一杯来深必点的网红奶茶、在环境优雅的西餐厅打卡人气“爆款”套餐、再找个附近的美甲店做个夏日小清新美甲……日常活跃在小红书、大众点评等内地社交平台的Zoey,熟练掌握内地年轻人的网络用词,调侃自己在深圳是“特种兵式旅游”。“临走打包一份热气腾腾的砂锅粥外卖,回到香港吃的时候还是热的。”她不无得意地说。
问及香港人到深圳最喜欢吃的美食,她如数家珍——鲍师傅、阿嬷手作、奈雪的茶、北村韩食……“这些品牌在香港还没开店,我在深圳打卡后,也会发上网与大家分享。”
商场的数据也印证了这一现象。

“今年以来,我们商场的港澳消费者数量显著增加,预计新增超过一万人次。”卓悦中心客户经理部负责人姚少玲告诉记者,港澳客户的消费能力强、消费意愿高,最常进行餐饮和美容洗护类消费,约占相关品牌销售的10%-20%;年轻的网红品牌更是备受港澳消费者喜爱,以“鲍师傅”为例,该品牌在卓悦中心门店的港澳客人比重高达60%。
跨境消费带动的不仅仅是餐饮、购物,也带动了深圳的住宿、推拿、KTV等娱乐服务业。“香港的人工、场地成本高,而深圳的娱乐消费往往物美价廉,是不少香港人团建、休闲的好去处。”Zoey说。位于罗湖口岸附近的一家中式按摩店,工作人员告诉记者,每到周末店铺门口总是大排长龙,据了解有一半以上的消费者来自香港。
深圳各大商圈也纷纷举办各类营销活动,吸引港澳消费者:卓悦中心针对港澳消费者偏好,推出港澳居民专属优惠、“盲盒礼包”等活动;深业上城和香港头部网红西DorSi联合推出专属优惠活动等。
百农社国际有限公司业务拓展总监马国怡和他的同事们,也加入成为“北上”深圳的消费大军。但他说:“我们表面上是去‘吃吃喝喝’,其实是为了考察市场。”
今年5月底,百农社国际有限公司参加了香港贸易发展局在深圳举办的“港·潮流”购物节,首次把“华御结”日式饭团带到内地市场。马国怡(右)正在邀请顾客品尝日式饭团。
百农社旗下的“华御结”品牌,主打日式饭团、即买即走,布局在港铁枢纽、购物商圈、大型屋苑等地,在香港有133间门店。早在3年前,马国怡及其团队已经开始讨论“冲出香港”的发展计划。今年粤港两地恢复通关后,他发现,华御结部分店铺在周末及节假日的销售额轻微下跌,“我们分析认为这与疫情过后香港人更多地选择外出旅游有关系。”但马国怡对此并不担心。“世界是不断变化的,我们要做的是拥抱变化,并作出相应的准备,寻找新的发展机遇。”
他把目光瞄准了大湾区内地城市。“大湾区人的生活模式相差不大,尤其深圳距离香港最近,这里的消费者追求便利性、易接受新鲜事物、认可香港品牌,是我们冲出香港的首站之选。”“冲出香港”的发展计划正在加快推进,马国怡透露,今年内将把公司全新打造的高端品牌OMUSUBI带来深圳,届时也会为内地消费者带来更丰富的服务和产品。
“生活圈”再扩容
——“港车北上”拓展了活动空间、丰富了生活体验
黄色敞篷跑车、白色SUV、黑色小轿车……在7月1日于香港亚洲博览馆举行的“港车北上启动礼”现场,数十辆不同类型的汽车从这里出发,在政策实施首日率先经港珠澳大桥“北上”。
“我开的这辆车,估计是全场年纪最大的。”江启航笑言。这天,他开的是一辆全手动敞篷式运载越野车——1957年的第一代路虎Series One,和他一同出发的,还有香港越野车协会的其他车友。出席启动礼后以“港车北上”顺利抵达珠海的30多辆车中,就有10辆来自香港越野车协会。
“开一辆越野车浪迹天涯,是一个少年的梦想。”从小喜欢越野的江启航,在27岁那年、刚到香港发展不久,就拥有了自己的第一辆越野车。2013年,他自驾越野车环游世界,途经过内地不少省份;这十年里,他也不时和车友到广东南昆山、清远等地进行野外穿越。
开自己的越野车,是这群发烧友“浪漫的执着”。江启航说,以往组织北上越野的活动,需要至少提前半年筹备,成团后要找内地旅行社协助办理相关手续,以获得香港车辆临时入境许可。“这种方法每次只可以入境内地一次,成本较高,也有较严格的时间限制。”
“港车北上”实施后,符合条件的香港私家车申请获批后,即可经港珠澳大桥口岸往来粤港两地,在临时入境机动车牌证有效期内可以多次入出内地,每次在内地连续停留最多30天,每年最多停留180天。
香港越野者爱好者们自驾车经过珠海大剧院。
在经历了首趟体验以后,江启航已经开始憧憬未来的“湾区新生活”——广东地形变化多,有许多适合车辆野外穿越的纯天然路线,协会已经在计划相关的越野之旅;广东有许多越野培训场地,以后进行越野培训将有更多选择;在广东为爱车进行定期维护、改装等,价格更加实惠;还能随时开车说走就走,到广东品尝美食,打卡不同的景点……
香港特区行政长官李家超此前表示,“港车北上”让香港居民能以自驾的方式经港珠澳大桥到广东旅游、经商、探亲等,更可拉近人民距离,是促进粤港澳大湾区进一步互联互通、推动区内经济融合发展的另一里程碑。他预计,会有约45万辆香港私家车车主受惠。
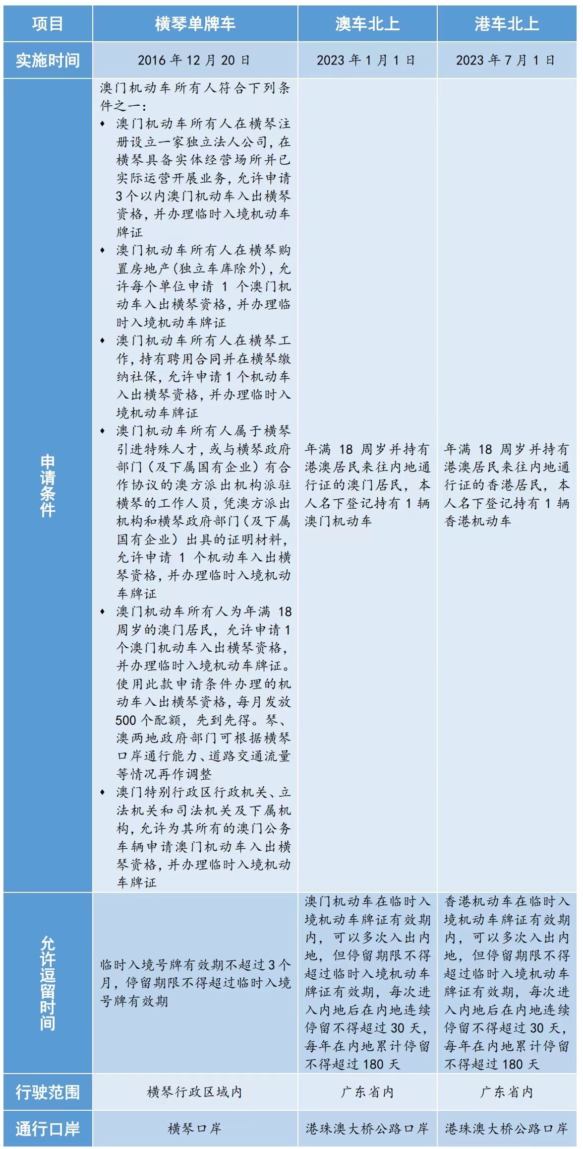
今年1月1日,“澳车北上”政策已落地实施。截至6月24日,“澳车北上”通关总量已超38万辆次。而澳门单牌车入出横琴自2016年12月20日启动实施,截至去年底拱北海关累计验放澳门单牌车超197万辆次。
“与此前的粤港、粤澳两地车牌政策相比,港车、澳车北上的申请门槛较低,‘横琴单牌车’则更适合居住和工作在横琴的人。”澳门单牌车协会会长刘永健向记者介绍道,“横琴单牌车”实施后,不少澳门车主会利用机会到横琴收快递、修车,还带动了不少澳门车行到横琴发展。随着“澳车北上”实施,同样的情况也出现在珠海市其他区域。
澳门青年施期就见证了这一变化。随着横琴新口岸开通以及横琴单牌车取消配额限制,越来越多澳门居民选择到横琴居住。2022年初,他在横琴开设了一家Olichi澳丽奇精致汽车美容店,澳门单牌车客户占比很高。如今,抓住“澳车北上”“港车北上”机遇,他正谋划到珠海市香洲区开设新店。
“对于开车人士来说,车子开到哪、生活圈就会到哪。”江启航说,从香港开车出发,一小时已经能去到很多地方,生活空间拓展了,生活体验也更丰富了。“‘大湾区1小时生活圈’已经成为越来越多人的现实体验。”
“生活圈”再深化
——重心不断北移的工作和生活版图
从香港移居深圳2年多,“80后”设计师邓卓越如今已经习惯了一种新的生活方式——出门前先在手机App预约一辆网约车,下楼就能上车即走;下班前先在手机App上买好晚餐食材,回到家后新鲜的食材也刚好被送货上门……
今年粤港两地恢复通关后,她更享受大湾区的“双城”生活了。“早上在深圳吃完早餐,然后出发到香港探访朋友、洽谈商务合作,吃完晚饭再回深圳都完全来得及。”谈及深圳,她常用“回”这个动词。
两年前,邓卓越跟随丈夫来到深圳,并决定要在这里发展自己的事业。当时,孩子的教育问题是她的心头大石,“儿子的普通话不太好,我们一度担心他无法适应内地的教学方式和节奏。”不过这种顾虑很快就被打消了。邓卓越发现,深圳的国际学校选择多,教学体系成熟,与港澳相似,“孩子比我们适应得更快,现在不仅能熟练使用普通话,更结交了许多朋友;而且这里丰富的教育资源为孩子开拓眼界、培养爱好提供了更多选择。”
邓卓越设计的民族IP系列在香港展出。
作为设计师的她,也在内地找到了更多灵感和机会。“香港的文创产业发展相对成熟,但竞争也更加激烈;内地不仅有更加广阔的市场,肥沃的文化土壤也为我提供了更多的设计灵感。”去年,她借鉴传统剪纸和年画的手法,融入流行文化艺术元素,创作出56个穿着不同民族服饰、憨态可掬的民族娃娃形象,在深圳南投古城、香港中环海滨举办了相关展览。
邓卓越说,未来希望帮助推动香港和内地开展更多的文化交流,把更多更好的香港艺术创作带到内地,也聚合更多的香港与内地艺术家,共创良好的艺术发展环境。“这样的合作也是大湾区融合的成果。”她说。
目前在广州担任“大湾区职场导师”的唐一瀚发现,今年以来,越来越多港澳青年选择到大湾区内地城市创业、就业、生活,“北上”谋发展的氛围更浓厚了。作为在内地打拼、生活了30多年的香港人,他现在常常与新一代的“北上”港澳青年分享自己的经验、给出相应的建议。
30多年前,不到20岁、就职于香港大家乐集团的唐一瀚主动请缨,帮助公司实现了内地100多家门店的目标;如今他加入了翠华集团担任中国区行政总裁,负责开拓内地市场。
1992年,不到20岁的唐一瀚在香港大家乐集团,从厨师晋升到了餐厅管理岗。当时公司准备开拓内地市场,他积极申请接下任务。在随后的26年时间里,他帮助大家乐实现了内地100多家门店的目标;隔年他受邀加入翠华集团担任中国区行政总裁,负责开拓内地市场。“我在这个过程遇到过大大小小、各式各样的难题,希望通过自己的经验分享,让大家少走一些弯路。要面对的问题少了,大家自然就愿意留下来。”他笑言:“认识我,唔会冇着数(不会没收获)。”
近年来,为助力港澳青年融入粤港澳大湾区发展,不少政策措施相继出台。“优惠政策能吸引港澳青年来,但下一步更重要的是要让他们能留下来扎根发展。”唐一瀚说,大湾区发展空间大、机会多,各个城市都有自己的独特性。他寄语年轻人要敢于尝试,找到最适合自己事业发展的地方,既要有长远规划,更要懂得短期调整。
今年以来,翠华餐厅在广州、深圳、珠海等大湾区内地城市的分店生意复苏明显。每到饭点,餐厅门口都不少人排队等候。
“翠华作为一个已经进军内地14年的香港老牌茶餐厅品牌,我们也仍在发展的过程中不断调整战略。”在唐一瀚看来,如今港式茶餐厅在内地的发展方向不再是以量取胜,而是需要重塑品牌文化,追求稳定高质量。“我们应该在最被顾客所熟知的区域先站稳脚跟。粤港澳三地的饮食文化同根同源,大湾区对我们来说是最合适的选择。”唐一瀚说,通过策略性的布局调整,2019年至今,翠华在内地新开了15间餐厅,其中12间在珠三角;同时,推行在每个地区开设一间旗舰店及多间内地特有品牌“翠华Express”的战略。“今年以来,我们在广州、深圳、珠海等大湾区内地城市的分店复苏明显,大部分分店的营业额已经超越2019年,其中个别分店更有双位数的增长。”他说。
5月15日起,全面恢复口岸快捷通关、全面恢复实行内地居民赴港澳团队旅游签注“全国通办”等四项调整优化出入境管理政策措施实施,进一步保障便利中外出入境人员往来。香港舆论表示,内地恢复“全国通办”赴港澳团队旅游签注,意味更多内地旅客访港,为香港旅游业带来更多机遇,有助加快旅游零售业复苏步伐。皇岗出入境边防检查站边防检查处科长葛珊珊表示,全面恢复口岸快捷通关,进一步保障便利中外出入境人员往来,促进服务对外开放,既提升深港区域跨境贸易便利化水平,更为大湾区生产要素高效便捷流通再添新动力。
步入建设“加速期”的粤港澳大湾区,正迸发出前所未有的生机与活力;粤港澳大湾区的美好生活,令人越发向往。
港澳机动车入境内地的相关政策对比
港澳机动车入境内地的相关政策对比。
【采写】南方+记者曾美玲唐亚冰
【统筹】吴哲伍青